№829 ГДЗ Рымкевич 10-11 класс (Физика)
Решение #1
Решение #2
Решение #3

Рассмотрим вариант решения задания из учебника Рымкевич 10-11 класс, Дрофа:
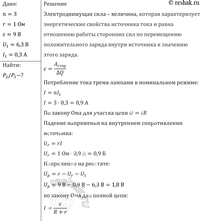
сточник тока с ЭДС 9 В и внутренним сопротивлением 1 Ом питает через реостат три параллельно соединенные лампочки, рассчитанные на напряжение 6,3 В и силу тока 0,3 А. Реостат поставлен в такое положение, что лампочки работают в номинальном режиме. Одна из лампочек перегорела. Во сколько раз изменилась мощность каждой из двух оставшихся лампочек по сравнению с номинальной, если считать, что сопротивление каждой лампочки осталось прежним?
*размещая тексты в комментариях ниже, вы автоматически соглашаетесь с пользовательским соглашением