№708 ГДЗ Рымкевич 10-11 класс (Физика)
Решение #1
Решение #2

Рассмотрим вариант решения задания из учебника Рымкевич 10-11 класс, Дрофа:
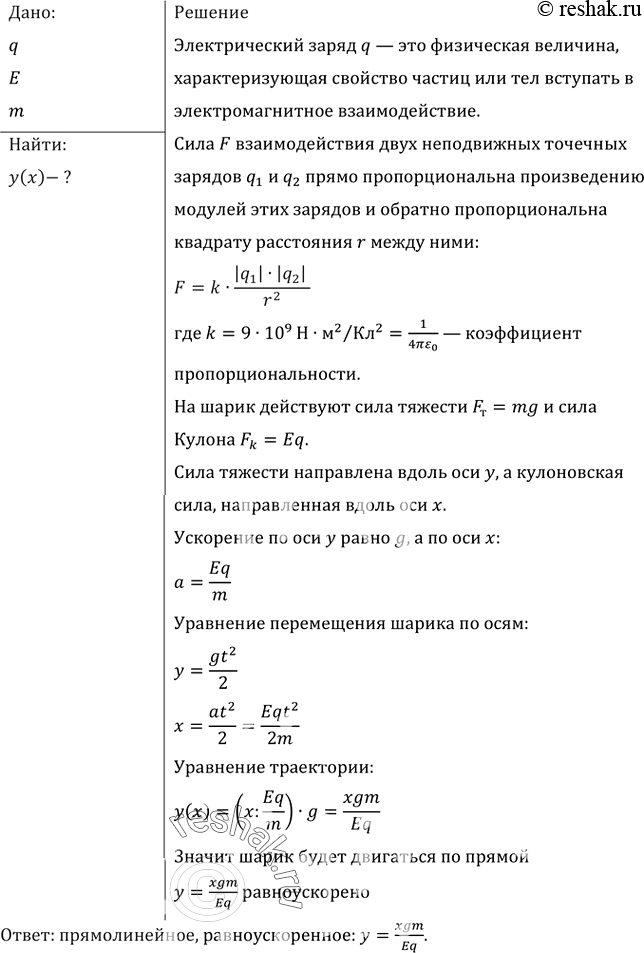
Шарик массой m, несущий заряд упадает в однородном электрическом поле напряженностью Е. Линии напряженности направлены параллельно поверхности земли. Каково движение шарика? Написать уравнение траектории у = у(х), направив ось X параллельно вектору напряженности, а ось У вертикально вниз. Начальная скорость шарика равна нулю, сопротивлением воздуха пренебречь.
*размещая тексты в комментариях ниже, вы автоматически соглашаетесь с пользовательским соглашением