№677 ГДЗ Рымкевич 10-11 класс (Физика)
Решение #1
Решение #2

Рассмотрим вариант решения задания из учебника Рымкевич 10-11 класс, Дрофа:
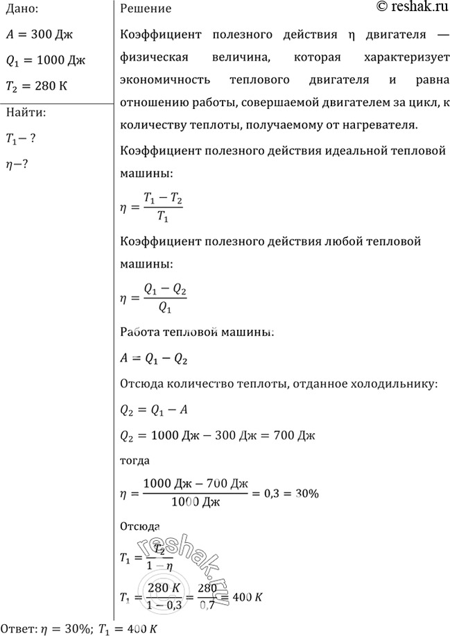
В идеальной тепловой машине за счет каждого килоджоуля энергии, получаемой от нагревателя, совершается работа 300 Дж. Определить КПД машины и температуру нагревателя, если температура холодильника 280 К.
*размещая тексты в комментариях ниже, вы автоматически соглашаетесь с пользовательским соглашением