№674 ГДЗ Рымкевич 10-11 класс (Физика)
Решение #1
Решение #2
Решение #3

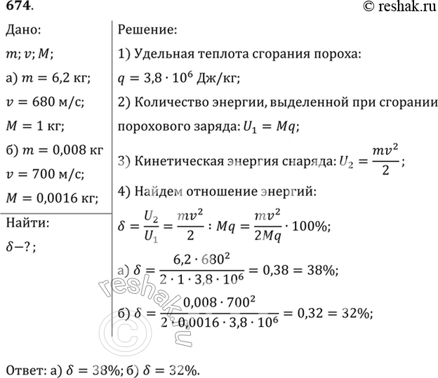
Рассмотрим вариант решения задания из учебника Рымкевич 10-11 класс, Дрофа:
При выстреле снаряд (пуля) массой m вылетает из ствола со скоростью v. Сколько процентов от энергии, освободившейся при сгорании порохового заряда массой М, составляет кинетическая энергия снаряда (пули)?
Сделать расчеты для пушечного снаряда при m= 6,2 кг, v = 680 м/с, М = 1 кг и для пули автомата при m= 8 г, v = 700 м/с, М = 1,6 г.
*размещая тексты в комментариях ниже, вы автоматически соглашаетесь с пользовательским соглашением