№606 ГДЗ Рымкевич 10-11 класс (Физика)
Решение #1
Решение #2
Решение #3

Рассмотрим вариант решения задания из учебника Рымкевич 10-11 класс, Дрофа:
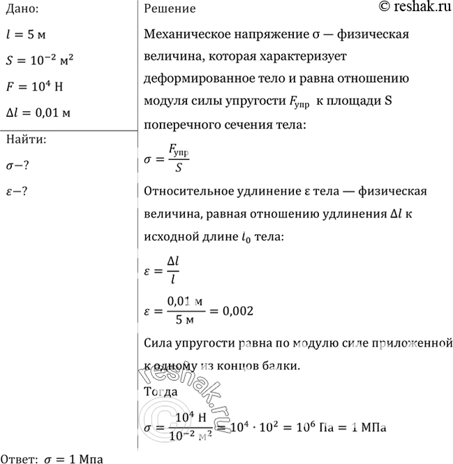
Балка длиной 5 м с площадью поперечного сечения 100 см2 под действием сил по 10 кН, приложенных к ее концам, сжалась на 1 см. Найти относительное сжатие и механическое напряжение.
*размещая тексты в комментариях ниже, вы автоматически соглашаетесь с пользовательским соглашением