№488 ГДЗ Рымкевич 10-11 класс (Физика)
Решение #1
Решение #2
Решение #3

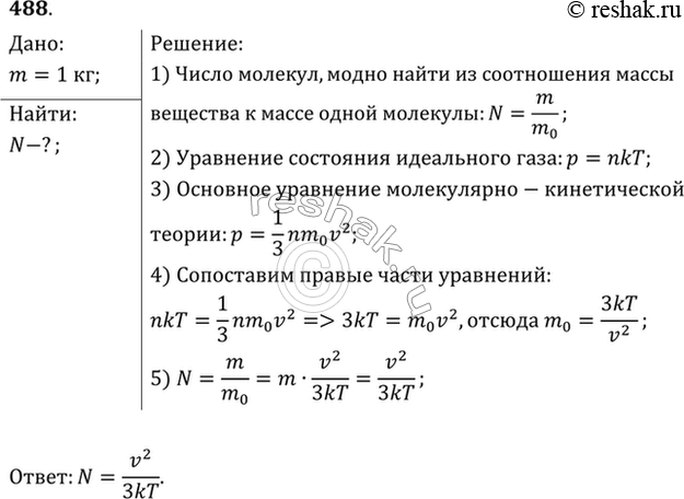
Рассмотрим вариант решения задания из учебника Рымкевич 10-11 класс, Дрофа:
Найти число молекул в 1 кг газа, средняя квадратичная скорость которых при абсолютной температуре Т равна v = v.
*размещая тексты в комментариях ниже, вы автоматически соглашаетесь с пользовательским соглашением