№426 ГДЗ Рымкевич 10-11 класс (Физика)
Решение #1
Решение #2
Решение #3

Рассмотрим вариант решения задания из учебника Рымкевич 10-11 класс, Дрофа:
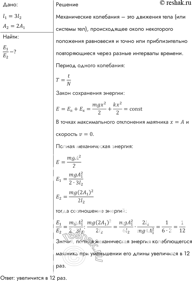
Во сколько раз изменится полная механическая энергия колеблющегося маятника при уменьшении его длины в 3 раза и увеличении амплитуды колебаний в 2 раза?
*размещая тексты в комментариях ниже, вы автоматически соглашаетесь с пользовательским соглашением