№280 ГДЗ Рымкевич 10-11 класс (Физика)
Решение #1
Решение #2
Решение #3

Рассмотрим вариант решения задания из учебника Рымкевич 10-11 класс, Дрофа:
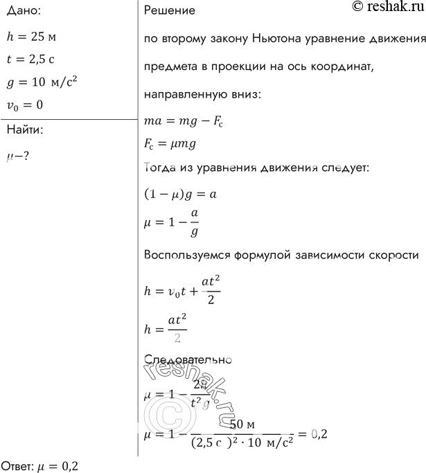
С высоты 25 м предмет падал в течение 2,5 с. Какую часть составляет средняя сила сопротивления воздуха от силы тяжести?
*размещая тексты в комментариях ниже, вы автоматически соглашаетесь с пользовательским соглашением