№107 ГДЗ Рымкевич 10-11 класс (Физика)
Решение #1
Решение #2
Решение #3

Рассмотрим вариант решения задания из учебника Рымкевич 10-11 класс, Дрофа:
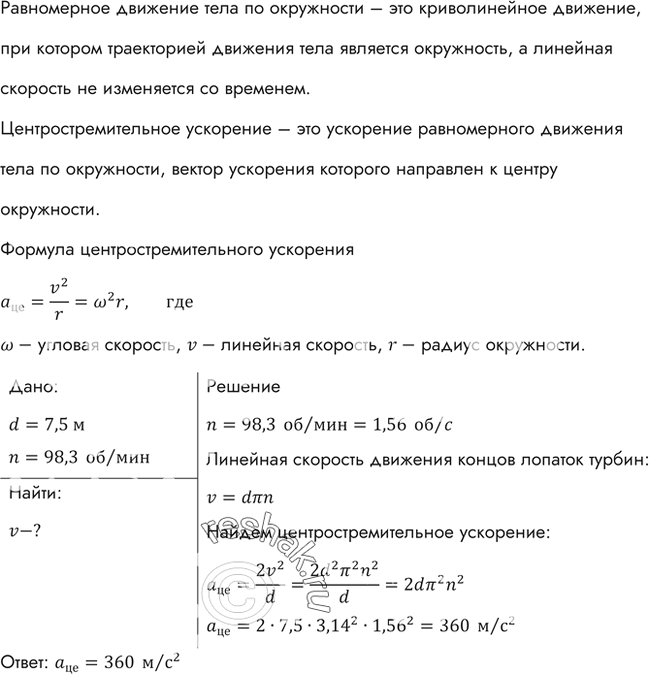
Рабочее колесо турбины Красноярской ГЭС имеет диаметр 7,5 м и вращается с частотой 93,8 об/мин. Каково центростремительное ускорение концов лопаток турбины?
*размещая тексты в комментариях ниже, вы автоматически соглашаетесь с пользовательским соглашением